Instance Verification Kit (IVK)
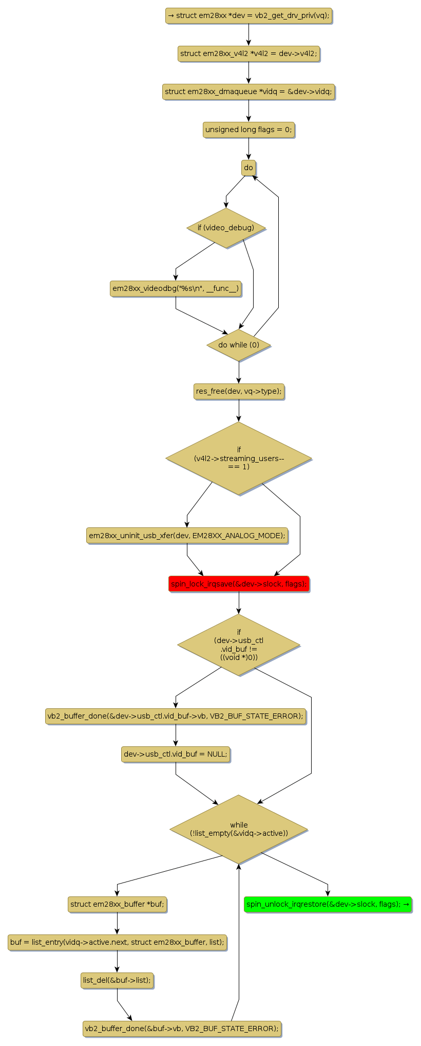
spin lock @ [28133+38+/linux-3.19-rc1/drivers/media/usb/em28xx/em28xx-video.c]
Instance Signature: slock
|
The Matching Pair Graph:
|
|
Function Name
|
Control Flow Graph (CFG)
|
Events Flow Graph (EFG)
|
Source Correspondence
|
|
em28xx_stop_streaming
|
|
|
[27725+21+/linux-3.19-rc1/drivers/media/usb/em28xx/em28xx-video.c]
|